|
Calibration Library 1.0.0
A C++ library for camera calibration and vision-related geometric transformations
|
#include <pipeline.h>

Public Member Functions | |
| void | set_intrinsics_config (IntrinsicCalibrationConfig cfg) |
| void | set_stereo_config (StereoCalibrationConfig cfg) |
| void | set_handeye_config (HandEyePipelineConfig cfg) |
| void | set_bundle_config (BundlePipelineConfig cfg) |
| auto | has_intrinsics_config () const -> bool |
| auto | intrinsics_config () const -> const IntrinsicCalibrationConfig & |
| auto | intrinsics_config () -> IntrinsicCalibrationConfig & |
| auto | has_stereo_config () const -> bool |
| auto | stereo_config () const -> const StereoCalibrationConfig & |
| auto | stereo_config () -> StereoCalibrationConfig & |
| auto | has_handeye_config () const -> bool |
| auto | handeye_config () const -> const HandEyePipelineConfig & |
| auto | handeye_config () -> HandEyePipelineConfig & |
| auto | has_bundle_config () const -> bool |
| auto | bundle_config () const -> const BundlePipelineConfig & |
| auto | bundle_config () -> BundlePipelineConfig & |
Public Attributes | |
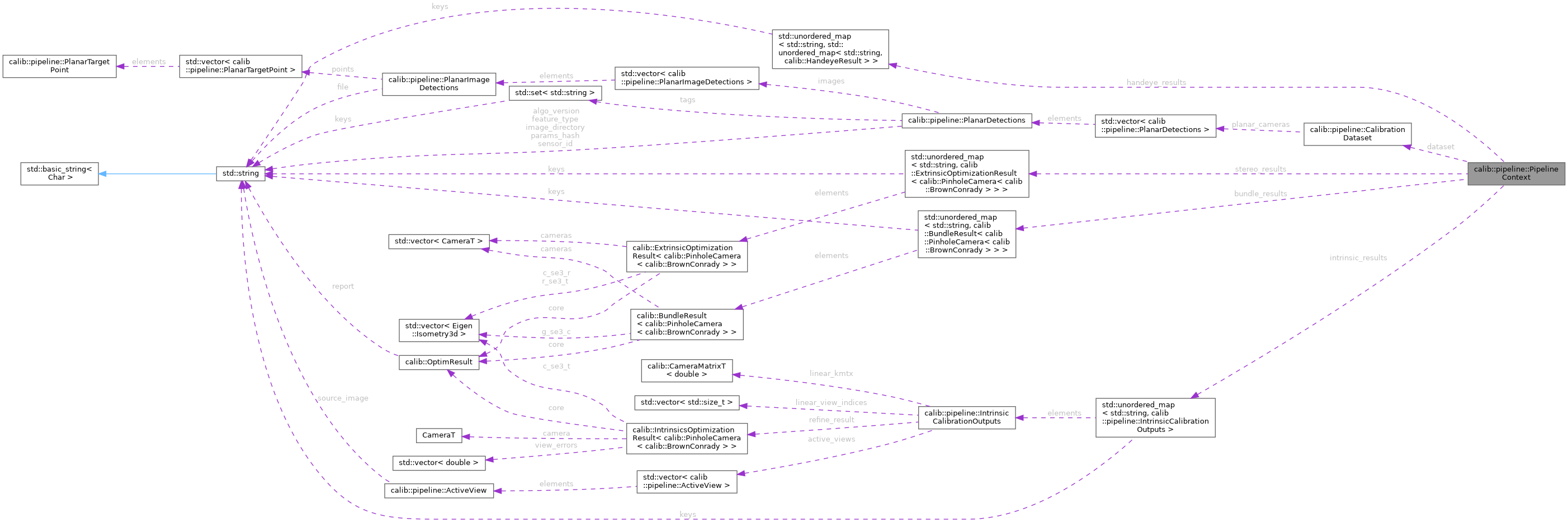
| CalibrationDataset | dataset |
| std::unordered_map< std::string, IntrinsicCalibrationOutputs > | intrinsic_results |
| std::unordered_map< std::string, ExtrinsicOptimizationResult< PinholeCamera< BrownConradyd > > > | stereo_results |
| std::unordered_map< std::string, std::unordered_map< std::string, HandeyeResult > > | handeye_results |
| std::unordered_map< std::string, BundleResult< PinholeCamera< BrownConradyd > > > | bundle_results |
| nlohmann::json | artifacts |
Definition at line 35 of file pipeline.h.
|
inline |
Definition at line 77 of file pipeline.h.
|
inline |
Definition at line 74 of file pipeline.h.
|
inline |
Definition at line 72 of file pipeline.h.
|
inline |
Definition at line 69 of file pipeline.h.
|
inline |
Definition at line 73 of file pipeline.h.
|
inline |
Definition at line 68 of file pipeline.h.
|
inline |
Definition at line 58 of file pipeline.h.
|
inline |
Definition at line 63 of file pipeline.h.
|
inline |
Definition at line 62 of file pipeline.h.
|
inline |
Definition at line 59 of file pipeline.h.
| void calib::pipeline::PipelineContext::set_bundle_config | ( | BundlePipelineConfig | cfg | ) |
Definition at line 23 of file pipeline.cpp.
| void calib::pipeline::PipelineContext::set_handeye_config | ( | HandEyePipelineConfig | cfg | ) |
Definition at line 18 of file pipeline.cpp.
| void calib::pipeline::PipelineContext::set_intrinsics_config | ( | IntrinsicCalibrationConfig | cfg | ) |
Definition at line 8 of file pipeline.cpp.
| void calib::pipeline::PipelineContext::set_stereo_config | ( | StereoCalibrationConfig | cfg | ) |
Definition at line 13 of file pipeline.cpp.
|
inline |
Definition at line 67 of file pipeline.h.
|
inline |
Definition at line 64 of file pipeline.h.
| nlohmann::json calib::pipeline::PipelineContext::artifacts |
Definition at line 52 of file pipeline.h.
| std::unordered_map<std::string, BundleResult<PinholeCamera<BrownConradyd> > > calib::pipeline::PipelineContext::bundle_results |
Definition at line 51 of file pipeline.h.
| CalibrationDataset calib::pipeline::PipelineContext::dataset |
Definition at line 46 of file pipeline.h.
| std::unordered_map<std::string, std::unordered_map<std::string, HandeyeResult> > calib::pipeline::PipelineContext::handeye_results |
Definition at line 50 of file pipeline.h.
| std::unordered_map<std::string, IntrinsicCalibrationOutputs> calib::pipeline::PipelineContext::intrinsic_results |
Definition at line 47 of file pipeline.h.
| std::unordered_map<std::string, ExtrinsicOptimizationResult<PinholeCamera<BrownConradyd> > > calib::pipeline::PipelineContext::stereo_results |
Definition at line 49 of file pipeline.h.